首页 集团简介 关于我们 组织架构 经营范围 业务板块 党的建设 党建动态 支部风采 企业文化 品牌形象 企业文化理念 先锋标兵 职工园地 工作掠影 客户服务 业务办理 供水报装 用水知识 服务承诺 服务热线 营业网点 新闻中心 集团新闻 行业动态 公示公告 政策法规 停水通知 通知公告 信息公开
滕州市水务发展集团 首页 集团简介 关于我们 组织架构 经营范围 业务板块 党的建设 党建动态 支部风采 企业文化 品牌形象 企业文化理念 先锋标兵 职工园地 工作掠影 客户服务 业务办理 供水报装 用水知识 服务承诺 服务热线 营业网点 新闻中心 集团新闻 行业动态 公示公告 政策法规 停水通知 通知公告 信息公开
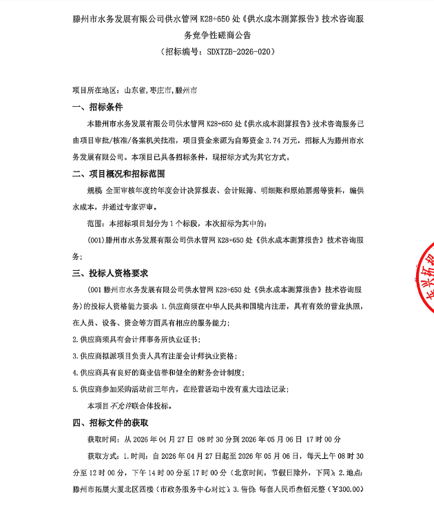
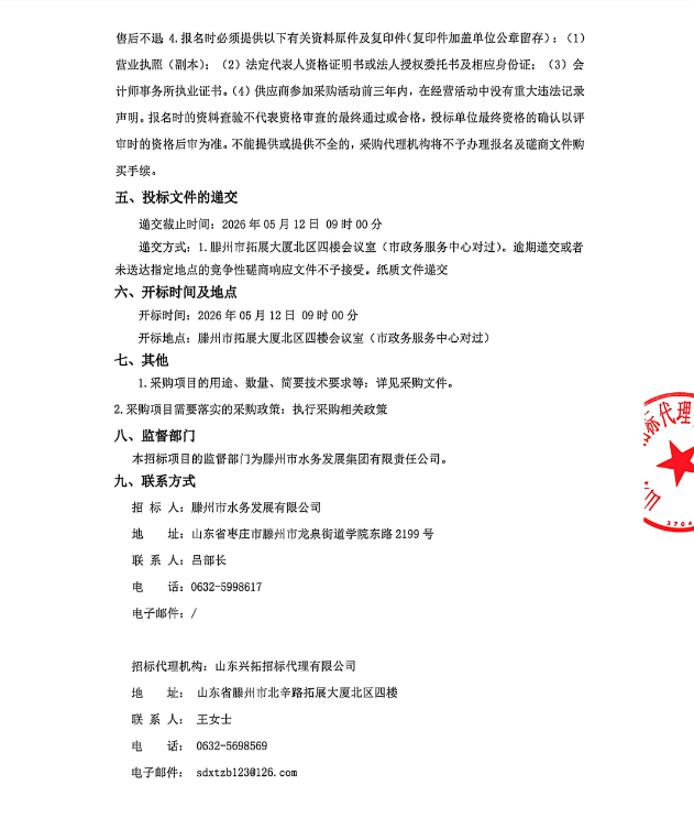
【水发公司】滕州市水务发展有限公司供水管网K28+650处《供水成本测算报告》技术咨询服务竞争性磋商公告 日期:2026-04-24 点击: https://ctbpsp.com/#/bulletinDetail?uuid=0553e178-0bd4-4463-91a4-d6b767159f71&inpvalue=%E5%B1%B1%E4%B8%9C%E5%85%B4%E6%8B%93%E6%8B%9B%E6%A0%87%E4%BB%A3%E7%90%86%E6%9C%89%E9%99%90%E5%85%AC%E5%8F%B8&dataSource=0&tenderAgency= 最新推荐 【水发集团】滕州市新薛河西江至东洪林段生态保护修复工程社会稳定风险分析、评估报告编 制服务竞争性磋商公告 2026-04-27 人气:2 【中润公司】滕州市城乡供水基础设施防范恐怖袭击规范化建设项目中标公告 2026-04-25 人气:4 【水发公司】滕州市水务发展有限公司2026-2027年环境消杀、保洁及空调保养保洁服务项目竞争性磋商公告 2026-04-24 人气:1 【水发公司】滕州市水务发展有限公司供水管网K28+650处《供水成本测算报告》技术咨询服务竞争性磋商公告 2026-04-24 人气:2 【中润公司】滕州市中润供水有限公司朱李居棚户区改造给水工程PPR管材管件、角钢采购项目(二次)竞争性磋商公告 2026-04-24 人气:3 【水发集团】滕州市新薛河西江至东洪林段生态保护修复工程《环境影响报告书》编制项目成交结果公告 2026-04-23 人气:5 【浩润公司】滕州市浩润水务经营有限公司2026年度监控安装、拆除劳务施工项目询价公告 2026-04-21 人气:9 【水发集团】滕州市界河拦蓄引调水工程《环境影响报告书》编制项目成交结果公告 2026-04-21 人气:7 【水发集团】滕州市马河水库引调水工程《环境彩响报告书》编制项目成交结果公告 2026-04-21 人气:7 【浩润公司】滕州市浩润水务经营有限公司2026年劳务外包项目中标公告 2026-04-20 人气:10