首页 集团简介 关于我们 组织架构 经营范围 业务板块 党的建设 党建动态 支部风采 企业文化 品牌形象 企业文化理念 先锋标兵 职工园地 工作掠影 客户服务 业务办理 供水报装 用水知识 服务承诺 服务热线 营业网点 新闻中心 集团新闻 行业动态 公示公告 政策法规 停水通知 通知公告 信息公开
滕州市水务发展集团 首页 集团简介 关于我们 组织架构 经营范围 业务板块 党的建设 党建动态 支部风采 企业文化 品牌形象 企业文化理念 先锋标兵 职工园地 工作掠影 客户服务 业务办理 供水报装 用水知识 服务承诺 服务热线 营业网点 新闻中心 集团新闻 行业动态 公示公告 政策法规 停水通知 通知公告 信息公开
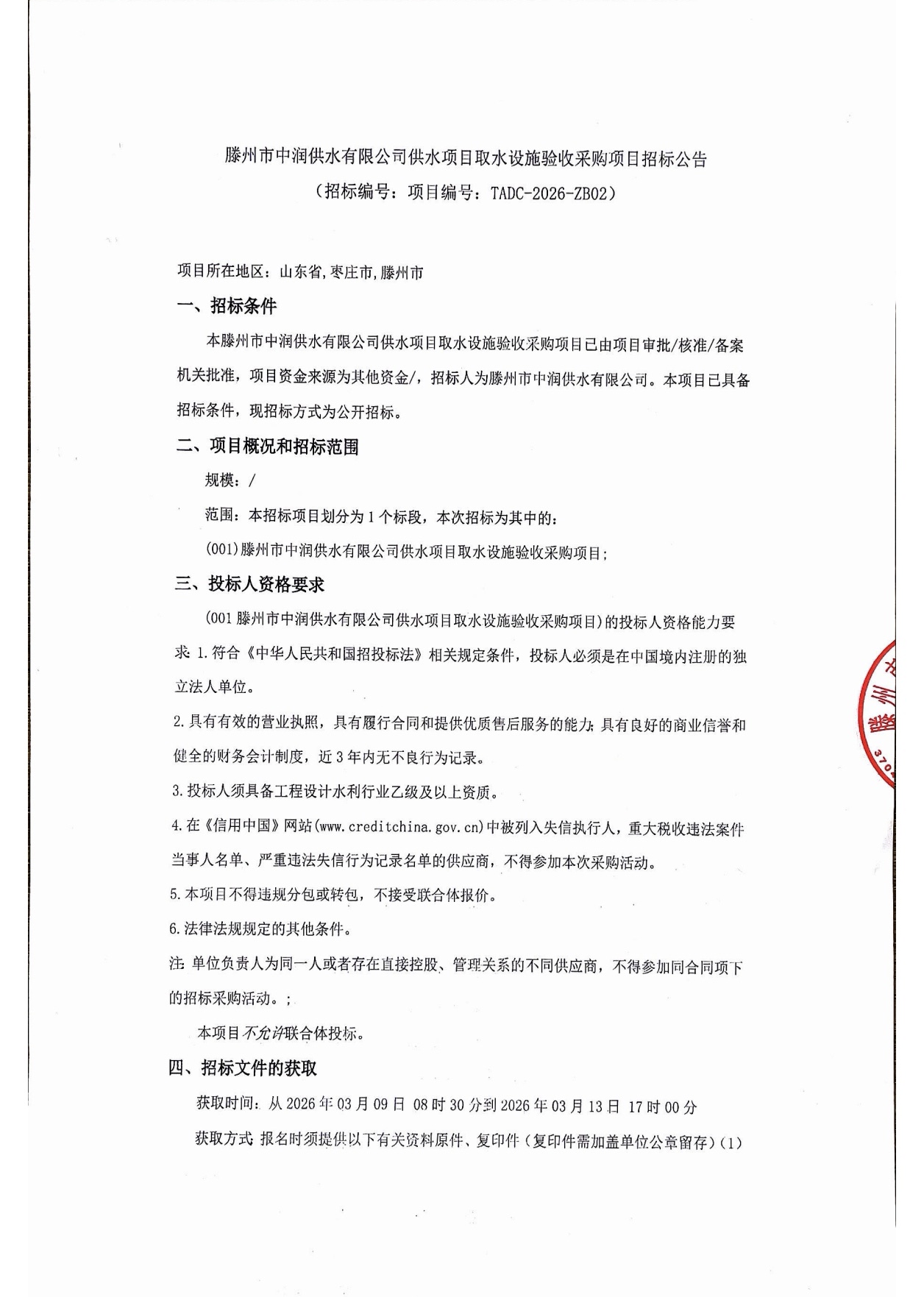
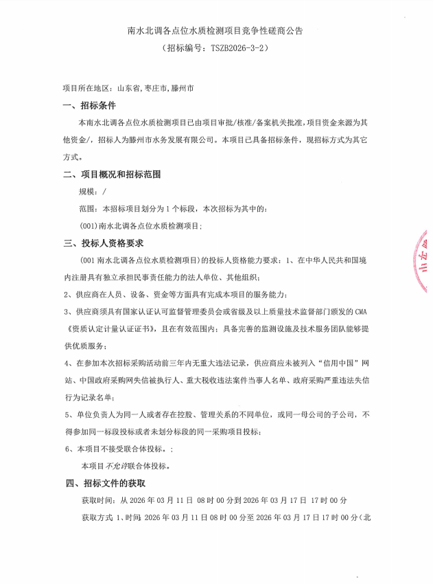
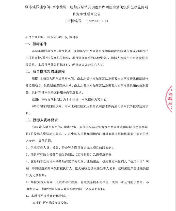
【水发公司】湖东堤四座水闸、南水北调三座加压泵站及调蓄水库两座泄洪闸沉降位移监测项目竞争性磋商公告 日期:2026-03-11 点击: 最新推荐 【水发公司】湖东堤四座水闸、南水北调三座加压泵站及调蓄水库两座泄洪闸沉降位移监测项目竞争性磋商公告 2026-03-11 人气:0 【水发公司】南水北调各点位水质检测项目竞争性磋商公告 2026-03-11 人气:0 【水发公司】南水北调东线枣庄市续建配套工程(滕州供水单元)泵站水泵备品配件采购单一来源公示 2026-03-11 人气:2 【中润公司】滕州市中润供水有限公司楼里水站、磨石山水站、木石水站自控系统升级改造工 程(二次)成交公告 2026-03-11 人气:2 【中润公司】滕州市中润供水有限公司第一净水厂成品次氯酸钠投加系统改造采购项目中标结果公示 2026-03-10 人气:4 【中润公司】滕州市中润供水有限公司供水项目取水设施验收采购项目招标公告 2026-03-09 人气:3 【汇通公司】2026年市政管网钢筋混凝土管及预制成品井采购项目成交公告 2026-03-09 人气:4 【中润公司】滕州市中润供水有限公司高低压配电设备应急检修项目中标公示 2026-03-05 人气:8 【中润公司】滕州市中润供水有限公司“光影映廉”视频制作采购项目争性磋商公告 2026-03-02 人气:10 【中润公司】滕州市中润供水有限公司楼里水站、磨石山水站、木石水站自控系统升级改造工程(二次)竞争性磋商公告 2026-02-26 人气:11