首页 集团简介 关于我们 组织架构 经营范围 业务板块 党的建设 党建动态 支部风采 企业文化 品牌形象 企业文化理念 先锋标兵 职工园地 工作掠影 客户服务 业务办理 供水报装 用水知识 服务承诺 服务热线 营业网点 新闻中心 集团新闻 行业动态 公示公告 政策法规 停水通知 通知公告 信息公开
滕州市水务发展集团 首页 集团简介 关于我们 组织架构 经营范围 业务板块 党的建设 党建动态 支部风采 企业文化 品牌形象 企业文化理念 先锋标兵 职工园地 工作掠影 客户服务 业务办理 供水报装 用水知识 服务承诺 服务热线 营业网点 新闻中心 集团新闻 行业动态 公示公告 政策法规 停水通知 通知公告 信息公开
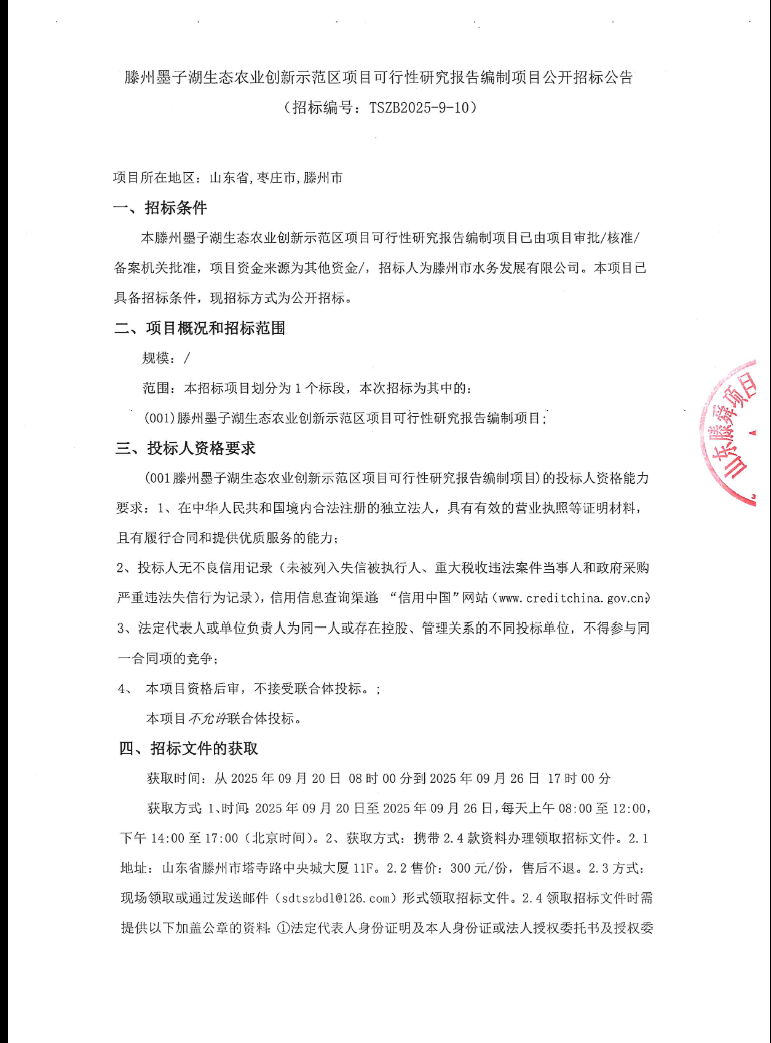
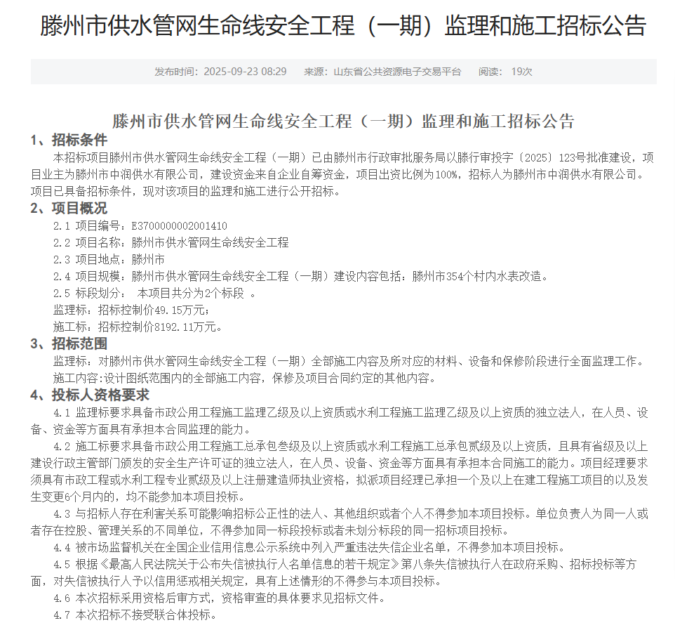
【中润公司】滕州市中润供水有限公司中房.文昌里小区钢衬塑复合管材管件、球墨铸铁管、NB-IOT无磁物联网水表(DN15)采购项目竞争性磋商公告 日期:2025-09-25 点击: https://ctbpsp.com/#/bulletinDetail?uuid=ca5168c4-681c-44b5-8439-133911ae4194&inpvalue=%E6%BB%95%E5%B7%9E%E5%B8%82%E4%B8%AD%E6%B6%A6%E4%BE%9B%E6%B0%B4%E6%9C%89%E9%99%90%E5%85%AC%E5%8F%B8&dataSource=0&tenderAgency= 最新推荐 【中润公司】滕州市中润供水有限公司善国名城小区钢衬塑复合管材管件、球墨铸铁管、NB-I0T无磁物联网水表(DN15)、TPEP钢管采购项目竞争性磋商公告 2025-09-25 人气:0 【中润公司】滕州市中润供水有限公司中房.文昌里小区钢衬塑复合管材管件、球墨铸铁管、NB-IOT无磁物联网水表(DN15)采购项目竞争性磋商公告 2025-09-25 人气:0 【汇通公司】滕州市汇通排水有限公司防汛应急抢险队先进事迹专题片制作成交公告 2025-09-25 人气:0 【中润公司】滕州市中润供水有限公司安防系统及设备维保服务采购项目竞争性磋商公告 2025-09-24 人气:6 【水发公司】滕州市水务发展有限公司非金融企业债务融资工具项目第三方服务机构承销机构 招标公告 2025-09-24 人气:3 【水发公司】滕州市水务发展有限公司非金融企业债务融资工具项目(第三方服务机构会计师事务所、律师事务所、信用评级机构)竞争性磋商公告 2025-09-24 人气:2 【中润公司】滕州市供水管网生命线安全工程(一期)监理和施工招标公告 2025-09-24 人气:12 【水发公司】滕州市水务发展有限公司信息网络安全设计方案及投资评估项目成交公告 2025-09-23 人气:5 【水发公司】滕州市墨子湖生态农业创新示范区项目可行性研究报告编制项目公开招标公告 2025-09-22 人气:5 【中润公司】滕州市中润供水有限公司荆泉水源地职工之家修缮工程采购项目询价公告 2025-09-19 人气:7