首页 集团简介 关于我们 组织架构 经营范围 业务板块 党的建设 党建动态 支部风采 企业文化 品牌形象 企业文化理念 先锋标兵 职工园地 工作掠影 客户服务 业务办理 供水报装 用水知识 服务承诺 服务热线 营业网点 新闻中心 集团新闻 行业动态 公示公告 政策法规 停水通知 通知公告 信息公开
滕州市水务发展集团 首页 集团简介 关于我们 组织架构 经营范围 业务板块 党的建设 党建动态 支部风采 企业文化 品牌形象 企业文化理念 先锋标兵 职工园地 工作掠影 客户服务 业务办理 供水报装 用水知识 服务承诺 服务热线 营业网点 新闻中心 集团新闻 行业动态 公示公告 政策法规 停水通知 通知公告 信息公开
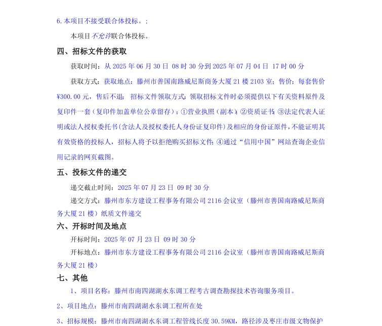
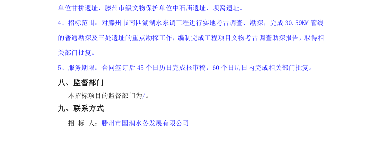
【国润公司】滕州市南四湖湖水东调工程考古调查勘探技术咨询服务项目 日期:2025-06-30 点击: 最新推荐 【中润公司】滕州市中润供水有限公司香舍里花园四期闸阀及双偏心法兰蝶阀、球墨铸铁管件、电磁水表采购项目三标段(二次)废标公告 2025-09-11 人气:5 【中润公司】滕州市城乡供水水质提升项目管线下穿枣木高速(S83)、321省道及东木路(10K+472、18K+614)涉路工程咨询服务采购项目谈判公告 2025-09-08 人气:7 【汇通公司】水泥钢边井盖、雨水箅采购项目(二次)竞争性磋商公告 2025-09-08 人气:4 【汇通公司】水泥钢边井盖、雨水箅采购项目流标公告 2025-09-08 人气:2 【水发公司】滕州市水务发展有限公司安全技术咨询服务项目竞争性磋商公告 2025-09-08 人气:10 【国润公司】滕州市南四湖湖水东调工程--采购标招标公告 2025-09-08 人气:5 【国润公司】滕州市南四湖湖水东调工程--监理标,检测标,施工标,其他标招标公告 2025-09-08 人气:5 【中润公司】滕州市城乡供水一体化安全巩固提升工程(一期)监理标、质量检测标、设计施工总承包(EPC)招标公告 2025-09-05 人气:11 【中润公司】滕州市中润供水有限公司第一净水厂厂区标准化提升改造物料制作安装工程采购项目询价公告 2025-09-05 人气:5 【中润公司】滕州市中润供水有限公司西办公楼配电改造工程采购项目询价公告 2025-09-05 人气:3